|
||||||||||||

在高懸浮物污水處理中,HPO-XL型高效污水凈化器顯示了較大的技術優勢。它無須設置預沉池,可以快速連續高效地將 SS≤5000mg/L 的污水凈化到 5~30mg/L,該技術最高可以處理 SS≤10000mg/L 的污水,為高濃度含煤污水、灰渣水、礦井污水、砂石骨料沖洗污水、施工污水、高懸浮物污水處理開辟了一條新途徑。
2、適用范圍☆ 適用于含煤污水、灰渣水、礦井污水、砂石骨料沖洗污水、施工污水處理回用;
☆ 適用于水濁度小于 3000mg/L 的各類江河、湖、水庫等為水源的城鎮、工礦企業的水廠,作為主要的凈水處理裝置;☆ 對于低溫、低濁、有季節性藻類的湖泊水源,有其特殊的適應能力;☆ 用于冶金工業循環水系統,可有效而大幅度地提高循環用水水質;3、主要特點☆ 本工藝通過高新技術,將離心分離、重力分離、固液分離、動態把關過濾及污泥濃縮等過程有機融合 為一體,在同一罐體內完成廢水的多級凈化,實現了在線式快速連續高效處理。☆ 處理效率高(廢水凈化時間根據 SS 濃度不同一般只有 20-30 分鐘,凈化水可回用或排放)。☆ 占地面積小(只有傳統工藝的 1/8-1/10,以單臺處理 100m3/h 廢水的設備為例,占地面積僅為 9m2)。☆ 污泥濃縮快(從設備底流排出的污泥易脫水、干化快,并且可適用于各種干化和自然干化池\場)! 動力消耗低,運行費用低,可根據高峰和低峰水量分別分別運行! 工藝路線短,運行穩定可靠,管理操作簡單(每班只需 1 人兼管,也可實行自控)! 自動化程度高:可完成加藥、凈化、反沖、排泥自動操作,實現無人值守! 采用動態把關過濾技術,過濾負荷低,過濾效率高,反沖洗周期長。采用特殊反沖技術,濾層不板結! 投資費用低(比國外同類先進產品價格低 70%)! 處理效果好,處理出水 SS 可達到 3~30mg/L,COD 去除率可達到 40-99.9%。經處理的水可以重復使用, 實現“零排放”。
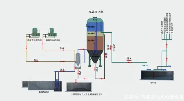
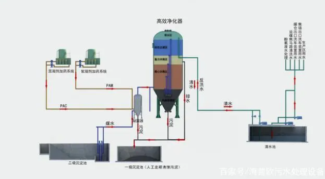
HPO-XL型高效污水凈化器是在原 HPO型高效污水凈化器基礎上改進而成,將物理、化學反應有機融合在一起,集成了直流混凝、臨界絮凝、離心分離、污泥致密層接觸過濾、高效澄清、變孔隙過濾及污泥 濃縮沉淀技術,短時間內(25~30min)在同一罐體中完成廢水快速多級凈化的一體化組合設備。該設備
SS 去除率高達 99.9%,COD 去除率達到 40%~70%。
凈化器為鋼制罐體,上中部為圓柱體,下部為錐體,自下而上分別為污泥濃縮區、混凝區、離心分離區、污泥致密層接觸過濾區、高效澄清區、過濾區、清水區。直流混凝和臨界絮凝技術取代了混凝反應池, 在泵前及泵后投加絮凝和助凝藥劑,利用泵、管道、水流完成藥劑的水解、混合、壓縮雙電層,吸附中和作用后高速沿切線方向進入罐體快速完成吸附架橋,絮凝形成礬花。

直流混凝和微絮凝機理
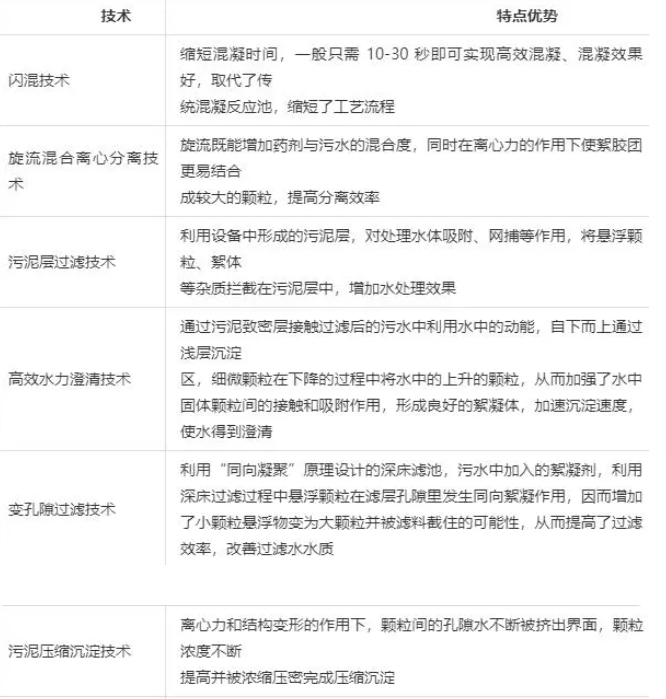
污水在凈化過程中,根據水質性質和要求需投加混凝劑和助凝劑,通過混凝劑的水解作用產生 Al3+, Fe3+,H+,OH-的電性中和,壓縮雙電層,降低δ電位,使膠體脫穩,減少膠體顆粒間的斥力,使顆粒之間發生碰撞而凝聚。投加助凝劑是起吸附架橋的作用,通過高分子物質的水解和縮聚反應形成高聚物具有線型結構,膠體顆粒對這類高分子物質具有強烈的吸附作用,使膠體顆粒間進行吸附架橋,使顆粒逐漸變大, 形成肉眼可見的絮凝體。混凝反應的時間一般在 10~30 秒內完成。絮凝時間一般在 4~6 秒內完成。根據這一原理,高效旋流器前不設混凝反應池。
下旋流機理
污水在一定的壓力作用下從內圓柱體上部以切線方向高速進入高效澄清器旋流反應室,作向下螺旋運動,產生離心力,污水中形成的微絮凝體迅速變大,在離心力和自身重力的作用下,迅速被甩向器壁,并 隨下漩流作用沿桶壁下滑至錐形泥斗區,污水完成一級凈化。
上旋流機理
污水完成一級凈化在向下作螺旋運動到一定程度后,在壓力的作用下又沿著內外桶壁間形成上螺旋運 動,污水在離心力和重力的作用下,繼續完成固液分離,絮凝體又被甩向外筒壁,下滑至污泥區,使廢水 完成二級凈化。
污泥致密層接觸過濾原理
污水經下螺旋運動進入高效澄清器下部的致密污泥層后開始上升運動,致密污泥層作為接觸介質形成 很好的過濾層,使污水經污泥層得以過濾上升和凈化
高效澄清原理
通過污泥致密層接觸過濾后的污水中利用水中的動能,自下而上通過淺層沉淀區,細微顆粒在下降的 過程中將水中的上升的顆粒,從而加強了水中固體顆粒間的接觸和吸附作用,形成良好的絮凝體,加速沉 淀速度,使水得到澄清。
變孔隙過濾原理
污水經二級凈化后,污水中尚有少量絮體未能分離,因此設計過濾區,采用變孔隙過濾,使設備最終出水清澈,出水SS≤10mg/L。變孔隙過濾是一種利用“同向凝聚”原理設計的深床濾池,污水中加入的絮凝劑,利用深床過濾過程中懸浮顆粒在濾層孔隙里發生同向絮凝作用,因而增加了小顆粒懸浮物變為大顆粒并被濾料截住的可能性,從而提高了過濾效率,改善過濾水水質。主要特點是采用粒度明顯不同的過濾介質,投運行使其充分混合,這樣會形成不均勻的孔隙,且這些孔隙延伸至整個床層的縱深區域,這就好象在過濾床層上形成了無數個微型過濾“漏斗”,每組之間較大的縫隙就是漏斗上的上端口,大粒徑之間夾雜的小粒徑形成的縫隙較大,便形成漏斗的錐底,水中的懸浮物被這些漏斗截留。由于大粒徑濾料之間形成的孔隙占大多數,帶有雜質的水經這些孔隙的引導流向床層的縱深,于是過濾不僅僅發生在表面附近, 而是在整個床層中進行。變孔隙過濾提高了懸浮顆粒的絮凝效率,也提高了截污能力,減少了濾層阻力。
污泥壓縮沉淀機理
在高效澄清器下端設計錐形污泥斗,錐斗角度為 55~60°,污泥斗中上部有一渾液面,污泥濃度約為
1~3%,在聚合力作用下,顆粒群體結合成一整體,各自保持相對不變的位置呈層狀沉降,在污泥斗中下部,污泥濃度相對較高,顆粒間距離小,顆粒相互接觸,相互支撐,在高效澄清器內水壓力及上層顆粒重力,離心力和結構變形的作用下,顆粒間的孔隙水不斷被擠出界面,顆粒濃度不斷提高并被濃縮壓密完成 壓縮沉淀,最終污泥從排污口排出,其濃度可達 6~10%。

6、與傳統工藝、超磁工藝對比
7、設備主要參數表
高效旋流凈水器一種將直流混凝、微絮凝造粒、離心分離、重力分離、動態過濾及污泥濃縮等過程有機融合為一體且在同一罐體內完成廢水的多級凈化并實現了在線式快速連續高效處理的污水凈化器。
特征:
罐體的內腔上部設有與污水管相連通的旋流離心分離區,旋流離心分離區的上方設有動態沉降區且其外側設有位于動態沉降區正下方的污泥濃縮區,經旋流分離后的污水經動態沉降區分流后溢流進入重心分離區落入罐體的底部,重心分離區的底部與動態過濾區的下方相連通使得經重心分離后的污水在壓強的作用下向上穿過動態過濾區后到達清水區完成整個污水凈化過程。
重心分離區設置在罐體的中部且重心分離區的外側從上至下依次設置動態沉降區、旋流離心分離區、清水區和動態過濾區。
|
|||||||||||||||||
| 首頁|關于我們|產品中心|成功案例|視頻中心|聯系我們 | |||||||||||||||||
|